Stairpeggio

An Electro-Mechanical Piano Staircase | 2014

Most piano staircases are made with speakers that play when the user steps on a stair. Stairpeggio is the first piano staircase to use real glockenspiel keys to produce sound.

How it works:

IR sensor in each box reads the distance to the wall of the staircase. If someone steps on the stair, their foot steps between the box and the wall, and the IR sensor detects a change in the distance. The code then turns on the lights and solenoid in the box, and the solenoid's magnet strikes the glockenspiel key.

The Mechanical Design:

Our mechanical design was built to highlight the glockenspiel keys - the key clearly visible on the top of the box with the electronics and solenoid hidden inside.

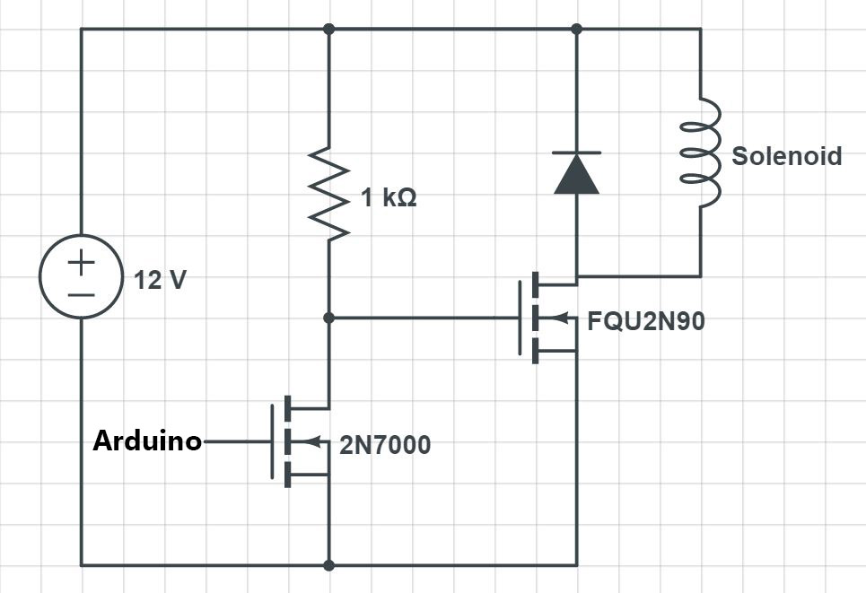
The Electronics Design:

We needed to create a circuit for an Arduino to drive the relay since it is unable to provide sufficient current.

We designed our switch with a set of two transistors. By giving our first transistor a signal, we were able to pass current to the second transistor which powered the solenoid.

The Relay Design:

In addition to fabricating the box and internal circuitry, we also designed the solenoid striking mechanism to save money.

As the electrical engineering lead, I prototyped multiple relays (with different windings, tube lengths and wire thicknesses). For the note to be resonant, the striking mechanism needs to hit with the correct timing and force.

Stairpeggio piano staircase
Stairpeggio solenoid mechanism
Stairpeggio circuit diagram
Stairpeggio electronics
Stairpeggio in use

Technical Components

  • IR Distance Sensors: Detect when a user steps on each stair
  • Solenoids: Electromechanical actuators that strike the glockenspiel keys
  • Glockenspiel Keys: Real musical instrument keys for authentic sound
  • LED Lighting: Visual feedback synchronized with sound
  • Custom Electronics: Arduino-based control system for sensor reading and actuation

Project Details

Year
2014
Category
Electronics, Interactive Installation
Skills
Mechanical Design, Sensor Integration, Arduino Programming, Sound Design
Video
Watch on YouTube