Laser Audio System

A system to send and control music over a laser | 2017

This device takes an audio input on a remote and sends it over a laser to a speaker system which processes and outputs the audio. Alternatively, the user can also raise and lower the volume of audio connected to the speaker using the same laser remote.

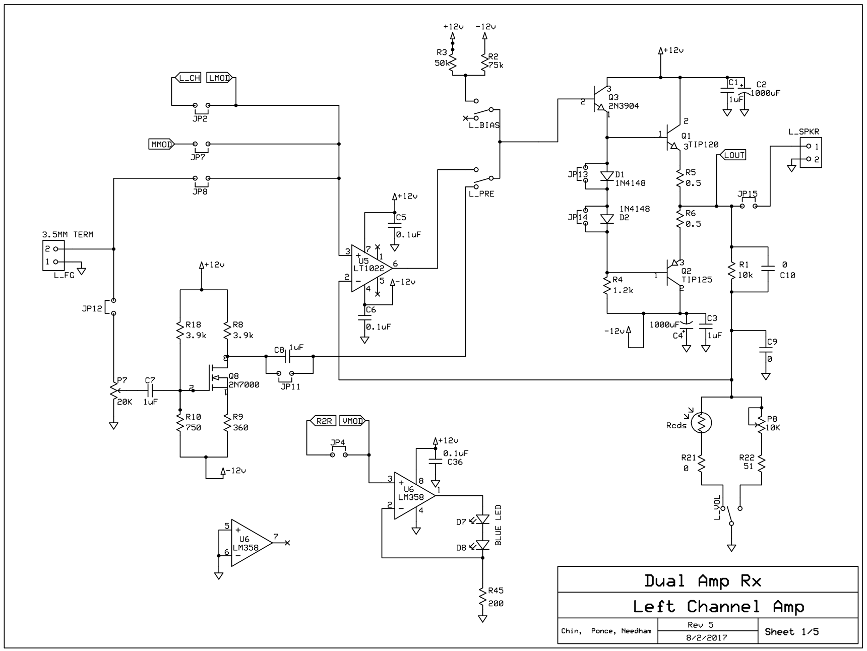
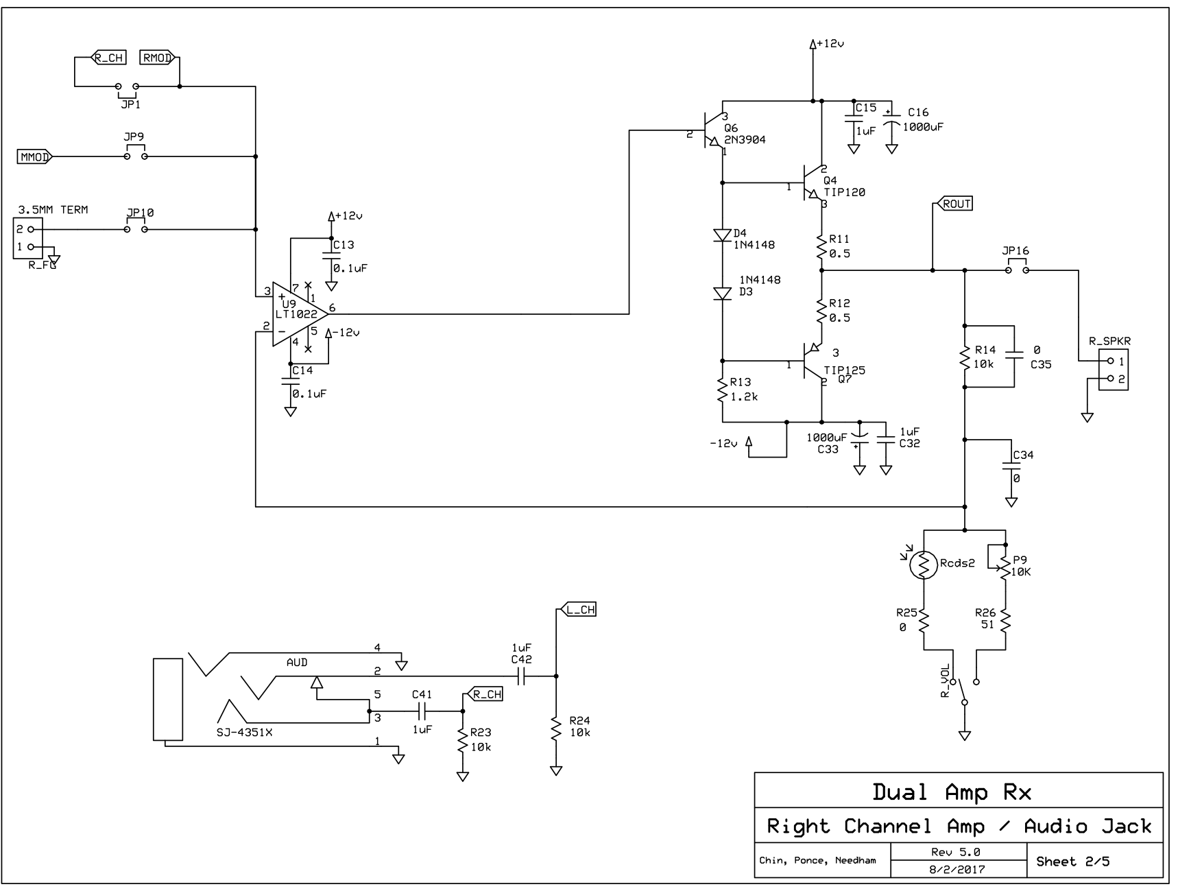
The Speaker System Design:

I validated a previous student's design, prototyped a new block to amplify and filter the laser signal, and lay out a PCBs for the speaker system. Below is a block diagram for the minimum functionality of the speaker system for raising and lowering the volume.

Block diagram for speaker system

After prototyping initial solar panel filtering on a breadboard, I lay out the first revision of a PCB on Express PCB and populated the board. There were a number of issues with the initial revision: components with sufficient power rating, incorrect connections & footprints, and noise due to circuitous routing.

Revision 1 (blank PCB - left, populated PCB - left-middle) and Revision 2 (blank PCB - right-middle, populated PCB - right)

Revision 1 (blank PCB - left, populated PCB - left-middle) and Revision 2 (blank PCB - right-middle, populated PCB - right)

PCB layout
Laser audio system setup
Laser audio system detail
Laser audio system close-up
Completed laser audio system

Project Details

Year
2017
Category
Electronics, Audio Engineering
Skills
PCB Design, Signal Processing, Laser Communication, Audio Amplification